竹新社
12月18日中国各地收治新型肺炎1918例本土确诊。新增2例新型肺炎死亡病例,均在北京。这是“新十条”防疫转段、修改死亡病例统计口径后,中国大陆首度报告新型肺炎死亡病例。本月早前可考,北京市有多名新型冠状病毒感染者逝世,但都未报告为死亡病例。 北京市自12月12日起不再公布新增病例情况,故目前暂无这2例死亡的具体信息。 当日各地新收治的1918例本土确诊是:广东846,北京314,重庆198,湖南93,福建87,云南74,四川65,浙江40,天津39,河南39,山东33,内蒙上海各23,陕西15,河北11…
国家疾控局12月25日再次委托协和医学院开展新冠感染情况网络调查,已在新浪微博上线问卷。18日启动的第一轮调查约47万人参与。
卫健委12月25日宣布不再每日发布疫情统计数字,今后改由中疾控发布相关疫情信息供参考研究。中疾控当日公布:截至12月24日24时,全国在院治疗确诊43868(当日本土新增2940、出院749)其中重症611(当日净增96)。作为对照,浙江省12月25日公布:全省在院治疗确诊13583、重症危重症243(其中1例不是基础疾病引起)。
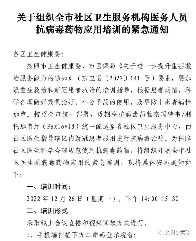
网传北京市卫健委通知26日对社区医院开展奈玛特韦/利托那韦(Paxlovid)应用的紧急培训,药物则将在近期统一配发。市卫健委已于22日为各区医院作视频培训,地坛医院李兴旺教授其时表示,尚无证据表明该药对病程已超5天者有效,但重症患者如病毒载量高仍可尝试处方。
中国疾控中心健康时报
 
 
Back to Top